- digiBITZ—Newly named to the position of Vice President of Corporate Development & Strategy at LinkedIn Corporation is Ellen Levy — The Dallas Cowboys will be moving into a new stadium for the 2009 NFL Football Season and for all of the fully integrated HD LED video displays, ribbon boards and scoring displays, Mitsubishi has been selected to provide the equipment. Their four-sided scoreboard, which is the only one of it’s kind, will feature the world’s largest LED HD (1080p) video display and consists of four Diamond Vision video displays.
-
CREATION + DELIVERY—Arqiva will implement a new HD Video platform to provide complete turn-around services for Occasional Use broadcast customers. Arqiva is one of the first broadcast supply houses to offer MPEG-4 compression services on an occasional-use basis. This will deliver flexible and cost-effective distribution and contribution between the United States and the rest of the world. Arqiva’s Washington Teleport will take feeds in any format, uplinking to any of the company’s ten international teleports and including connectivity to Arqiva’s own global terrestrial fiber network. The combination of either MPEG-4 or MPEG-2 compression with DVB-S2 modulation will maximize bandwidth utilization. The platform will allow SD broadcasters to begin a progressive transition to HD satellite delivery. The new platform will apply the latest technologies to provide wide-ranging services including up- and down-conversions between SD and HD. Customers will also benefit from frame-rate conversion between 60 and 50 fields per second, format conversion between 1080i and 720p, as well as audio format conversion. ASI turns, Aspect Ratio conversion, encoding and BISS (Basic Interoperable Scrambling System) or RAS (Remote Authorization System) encryption will also be offered to complete a comprehensive solution. The platform infrastructure and service offering will launch in July 2008—Washington, D.C.
- BIZ + REGULATION—The FCC seems to be acting up once again… or is it only Chairman Martin with a fee-for all?? Whether you’re ordering at a restaurant, or if you had to go along with the latest proposal by the FCC Chairman Kevin Martin, a la carte is going to cost you more! Martin is keen on adapting a monthly license fee ceiling on networks positioned on cable expanded basic. Martin, who for a long while pursued a la carte pricing options for consumers, last week floated a proposal under which cable operators would have the right to remove any network, with a monthly license fee of 75 cents or more, from expanded basic. Rearing up in protest are the top executives from five major cable programming groups who fired off a letter expressing their concern about the Federal Communications Commission chairman’s latest call for a la carte action. Those who signed are: Disney Media Networks co-chairman George Bodenheimer and Anne Sweeney, who serves as President of ESPN and ABC Sports and President of Disney ABC Television Group, respectively; Universal Television Group President and COO Jeff Gaspin; MTV Networks Chairman and CEO Judy McGrath; Turner Broadcasting System Chairman and CEO Phil Kent; and Fox Networks Group President and CEO Tony Vinciquerra. The April 15 letter cites the FCC’s lack of authority in this arena, bipartisan Congressional rejection of past a la carte issues, and requests by Congressmen for the agency to focus on the digital TV transition. The letter also states the hardship that Martin’s proposal would be to consumers. At a minimum, the pricing level could pertain to ESPN, regional sports networks, TNT and Disney Channel, all of which gather monthly license fees above that threshold, according to estimates from Kagan Associates. The letter says that the proposal would result in popular networks that folks expect to be widely available would be stripped out of the expanded basic service, forcing consumers to pay an extra charge for them.
-
DELIVERY—Harmonic’s Rhozet Carbon Coder video transcoding solution has been selected by Siemens IT Solutions and Services as a major technology component of the BBC’s Digital Media Initiative (DMI). Harmonic‘s Rhozet Carbon Coder is a universal transcoding application that enables the transfer of media between a variety of platforms, including acquisition, editing, playout, archive, the Internet and mobile devices. Siemens IT Solutions and Services, as the BBC’s technology partner, has been working with the BBC to architect the solution for DMI and select the key technology vendors. Enter Rhozet Carbon Coder, which was then chosen as the transcoding component for the DMI project because of its broad format support, output, transcoding speed, and enterprise-class scalability.
-
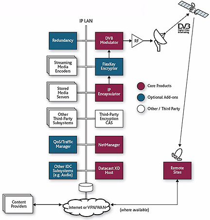
DELIVERY—International Datacasting Corporation (IDC) announced the European debut of its SuperFlex Pro Cinema 3D Live product line with embedded Sensio 3-D technology at the recent SatExpo tradeshow in Rome, Italy. IDC provides complete end-to-end secure satellite network solutions for the delivery of movie files and live events for digital cinema and e-cinema applications. The Pro Cinema 3D Live Encoder and Decoder features integrated leading-edge Sensio technology. Pro Cinema units were installed in a theatre at the SatExpo event and flawlessly delivered 3D content to an audience comprised of Italian theatre owners and distributors in addition to regular cinema patrons. The SuperFlex Pro Cinema 3D Live Encoder and Decoder supports both 2D and 3D live and pre-recorded events, which allows cinemas and other venues increased revenue opportunities via alternative content programming—Ottawa, Canada
-
CONTENT—Nintendo is bundling their Wii Balance Board accessory and their newest U.S. release, WiiFit, together, all for a suggested retail price of $89.99. These two items will be available at Nintendo World’s store starting on May 19th. Wii Fit includes more than 40 yoga, aerobics, strength training and balance activities. The included wireless Wii Balance Board accessory enables folks to establish individual fitness goals and track their progress over time.
From April 18-20, the first 1,000 consumers who place a $5 deposit for Wii Fit at the the Nintendo World store in Rockefeller Plaza will receive a limited edition Wii Fit T-shirt with a photo and reproduced autograph of Nintendo game designer Shigeru Miyamoto.
- DELIVERY— Increased competition from telcos, direct to home (DTH) and satellite providers, as well as migration to a personalized video experience, all drive cable operators to increase infrastructure utilization. There are many mechanisms that allow them to do so, including IP based broadband solutions and new technologies such as digital program insertion. At Cable Congress 2008, Scopus will present a variety of solutions dedicated to meeting those challenges. For smaller cable operators, Scopus’ Piccolo, a cost effective headend-in-a-box solution includes all necessary video processing elements in a single comprehensive package that not only meets operators’ immediate requirements for migration from analog to digital video services but is also scalable for future advanced services (i.e. HD) and revenue generation. Scopus’ complete headend solution provides full IP connectivity between digital headend components for converged cable and IP networks operators. It enables flexible program routing and redundancy, and eliminates the need for expensive audio/video matrices. The headend integrates all the elements necessary for providing high quality digital services including receiving, encoding, processing, and modulation.
- CONTENT—ViewCast Corporation is revealing their quad-channel Osprey-450e video capture card at the NAB Show in Las Vegas, Nevada. This is the most recent addition to ViewCast‘s Osprey family of PCI Express (PCIe) video capture cards and provides processing on four independent channels, minimizing internal PC space requirements. The higher channel density offered by the Osprey-450e means fewer computer systems are required to capture a number of channels reducing overall system costs. The Osprey-450e PCIe card also takes advantage of the latest architecture standard, the speedy PCI Express bus, for maximum performance. This enables broadcasters to simultaneously capture four individual channels of analog video and unbalanced stereo audio channels and process them independently. The Osprey-450e is compatible with a wide variety of commercial video capture, processing, and encoding applications, as well as with other Osprey cards—Plano, Texas
digiGO!™—The Digital World… does not sell or trade subscribers’ names or personal information to any interested parties.
DISCLAIMER
digiGO! and its agents and distributors used all best efforts to collect and prepare the information published herein. However, digiGO! does not assume, and hereby disclaims, any and all liability for any loss or damage caused by errors or omissions, whether such errors or omissions resulted from negligence, accident, or other causes.
Copyright 2006—2008 digiGO! | High Sierra Media Group (HSMG) & SatNews Publishers. All rights reserved.


